网站首页
走进科协
科协概况
科协章程
组织机构
历届主席
全委会
常委会
驻会领导
科协会徽
科协标识
组织矩阵
科技创新
学会学术
创新驱动示范市建设
科学普及
科普活动
科普阵地
科普资讯
青少年科技教育
科技人才
人物风采
弘扬科学家精神
决策咨询
建言献策
智库建设
机关党建
党建工作
党务公开
信息公开
通知公告
重要文件
预决算公开
当前位置:
首页
>
科协专题
>
诚信建设
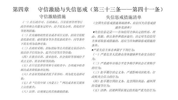
诚信建设 |一图读懂《内蒙古自治区社会信用条例》
来源:内蒙古自治区审计厅官网 发布日期:2025-03-10 点击量:
2
字体:[
大
中
小
]
分享到:
打印本页
上一篇:
诚信建设 | 诚于心,信于行
下一篇:
诚信建设 | 重温习近平总书记关于诚信的重要论述