网站首页
走进科协
科协概况
科协章程
组织机构
历届主席
全委会
常委会
驻会领导
科协会徽
科协标识
组织矩阵
科技创新
学会学术
创新驱动示范市建设
科学普及
科普活动
科普阵地
科普资讯
青少年科技教育
科技人才
人物风采
弘扬科学家精神
决策咨询
建言献策
智库建设
机关党建
党建工作
党务公开
信息公开
通知公告
重要文件
预决算公开
当前位置:
首页
>
信息公开
>
预决算公开
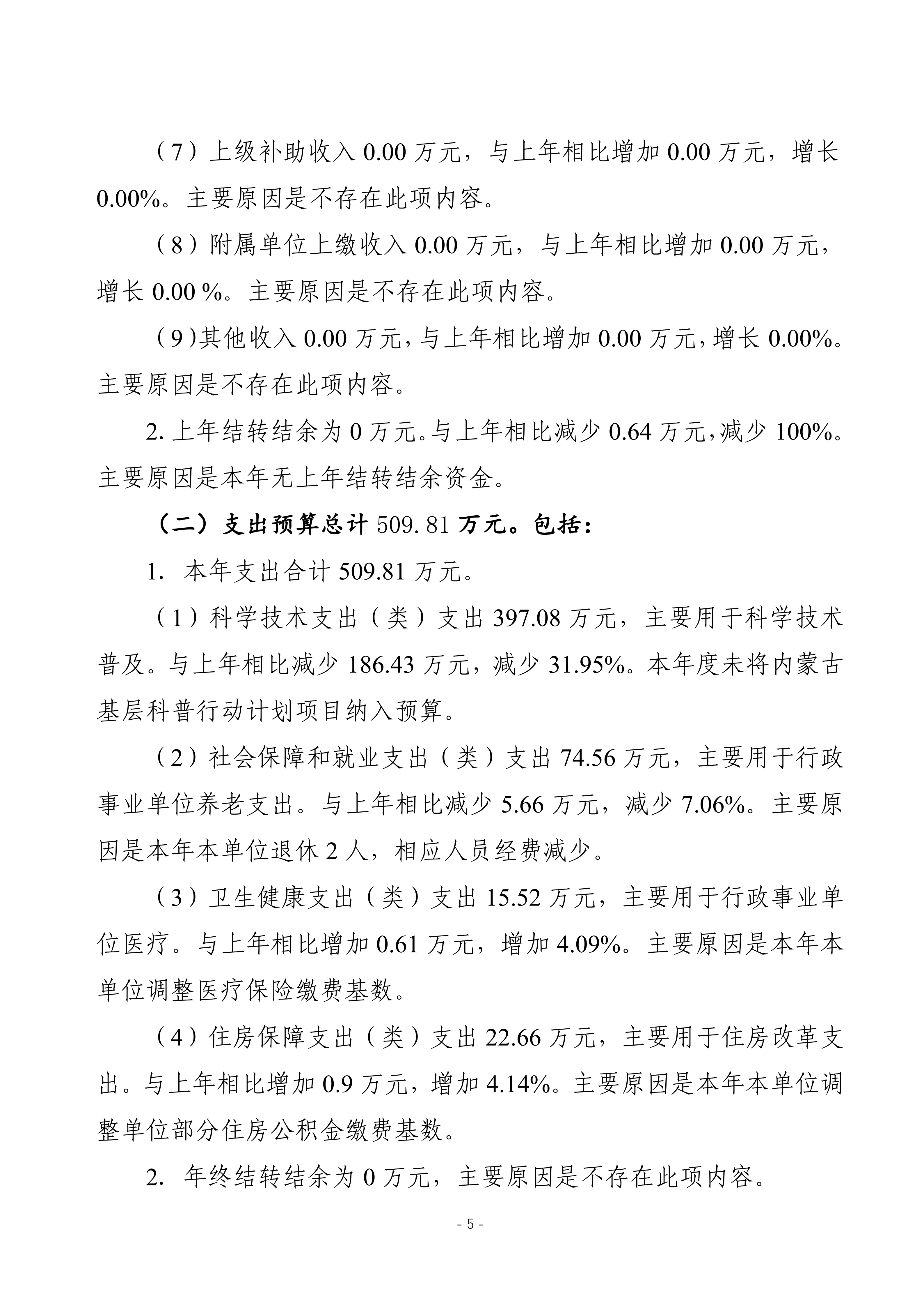
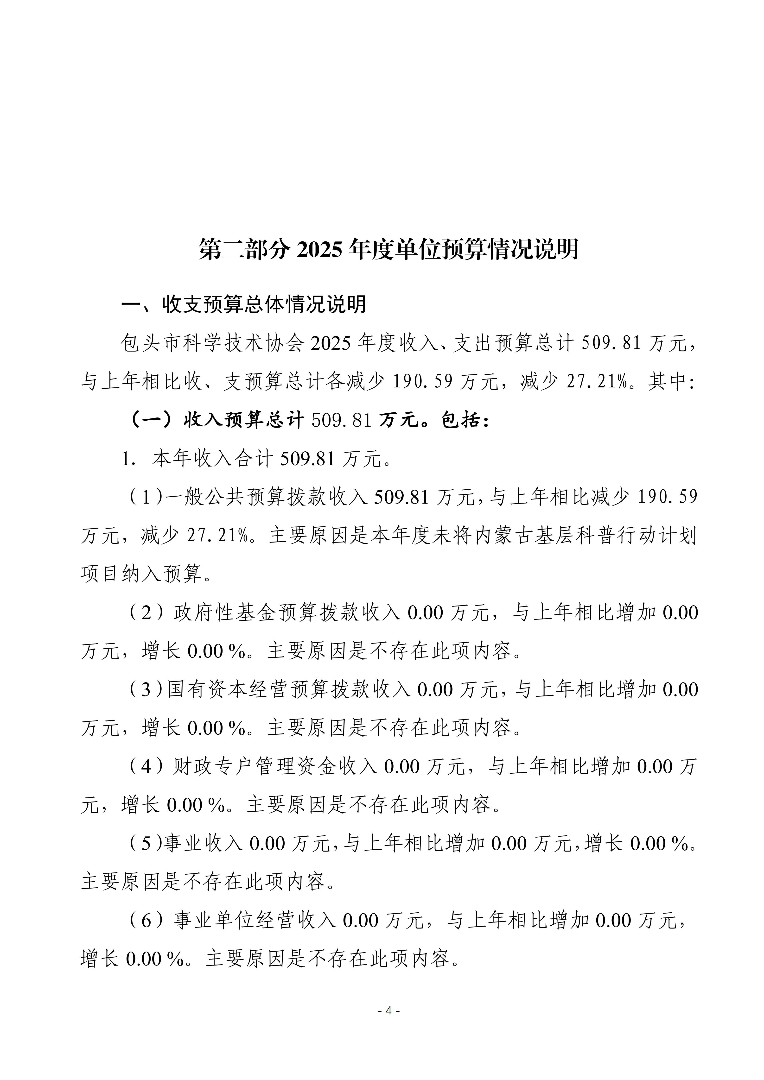
2025 年度包头市科学技术协会(本级) 预算公开
来源:包头市科学技术协会 发布日期:2025-01-23 点击量:
3
字体:[
大
中
小
]
分享到:
打印本页
包头市
科协本级2025年预算公开表 .xlsx
上一篇:
2025 年度包头市科学技术协会(部门) 预算公开
下一篇:
2023年度包头市科学技术协会(部门)决算公开